Login
CN
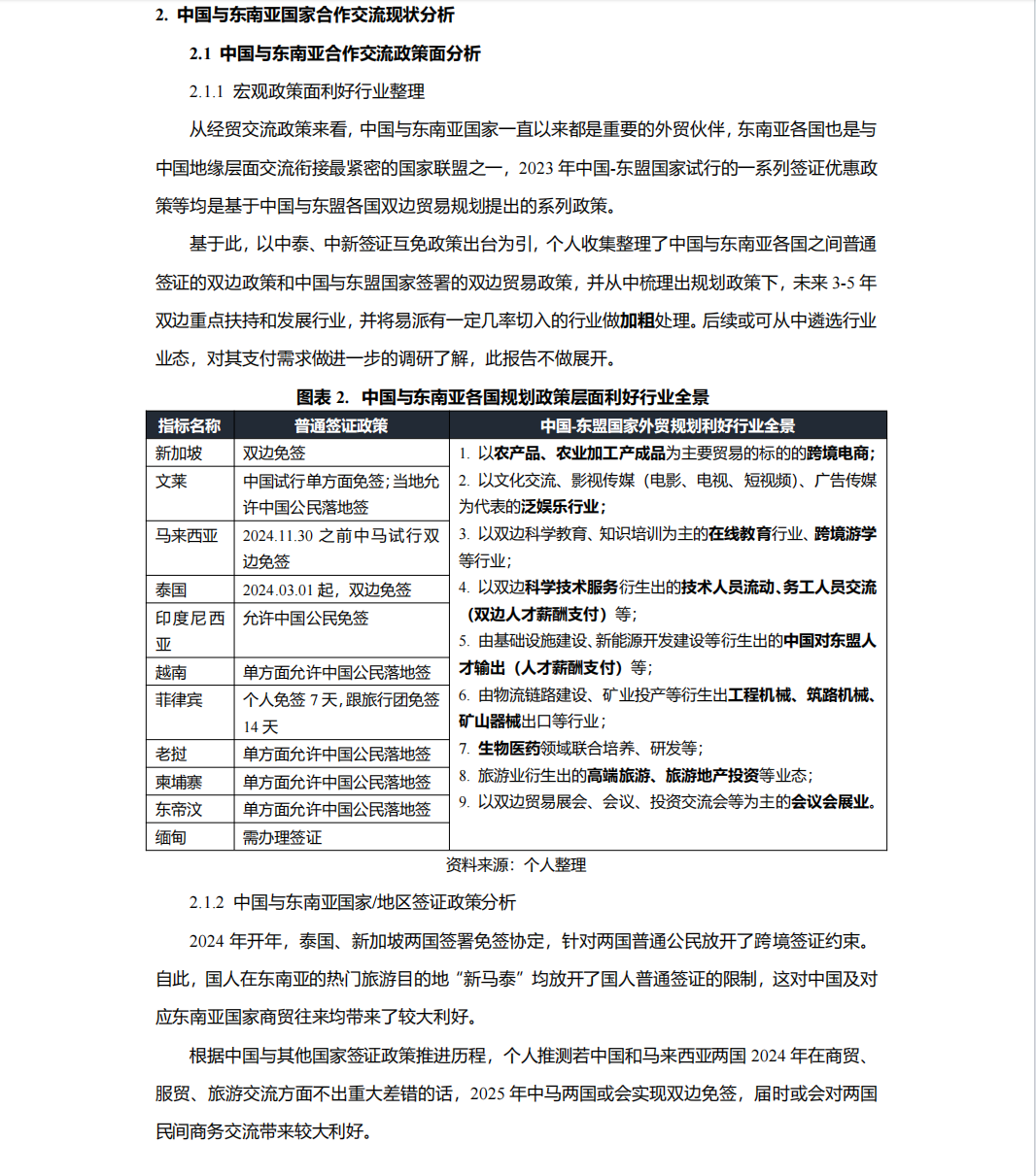
Home
Document
White Paper on Going Overseas
Shipping Guide
Overseas Report
Overseas News and Information
2024中国与东南亚国家跨境合作利好行业全景梳理
Free download
欢迎扫码免费获取完整文档
Previous article : 中资企业在越南发展报告(2023-2024)
Next article : 2024构建全球贸易管理的商业案例