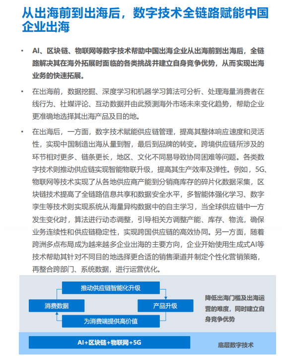
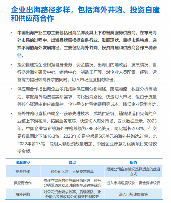
CN
2024年中国产业出海发展研究报告
中国企业的全球化布局正呈现结构性升级态势,出海领域已从游戏、电子制造、跨境电商等传统优势产业,向文化内容输出、生物医药研发、新能源科技等高附加值领域延伸。在出海模式选择上,企业主要依托跨国并购实现资源整合,通过绿地投资构建本土化产能,或与产业链头部企业建立战略合作。配套服务生态日趋完善,专业机构在跨境数字营销、合规技术支持、全球支付结算等环节形成全链条赋能体系。 当前全球化进程面临多重挑战:国际经贸规则重构带来合规风险,文化认知差异制约本土化运营,全球供应链韧性面临考验,复合型跨国管理人才缺口显著。对此,领先企业正通过三维战略构筑竞争优势:技术维度加大AI、区块链等创新研发投入,产品维度开发适应当地需求的功能性迭代,管理维度构建数字化全球协同体系。同时,通过ESG战略优化企业形象,运用柔性供应链提升抗风险能力,借助海外研发中心实现技术反哺,形成可持续的全球化发展路径。这种从市场拓展到价值创造的转变,正在重塑中国企业在全球产业格局中的竞争位势。

image.png

image.png

image.png

image.png

image.png

image.png

image.png

image.png


欢迎扫码获取完整文档


欢迎扫码免费获取文档_400.png