EN
2024中国新能源汽车出海十大趋势
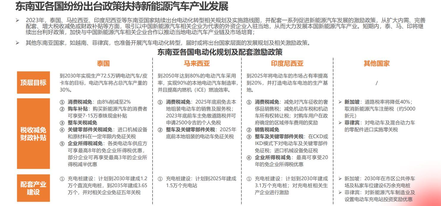
近年来,欧美国家相继通过构建贸易壁垒、强化本土产业链保护机制、实施碳足迹认证等多元化手段,对我国新能源汽车产业设置市场准入障碍,试图遏制中国新能源汽车产业链的全球化布局。具体政策表现为提高整车进口关税、设定本土化零部件采购比例、推行带有贸易保护性质的碳排放核算体系,并在动力电池关键矿产溯源等领域建立技术性贸易壁垒。 长期而言,欧美推动交通领域低碳转型的战略方向不会逆转。根据国际能源署预测,2030年全球新能源汽车销量将突破4500万辆,市场扩容趋势明确。中国若能持续巩固在三电系统、智能网联等核心技术领域的领先优势,同时依托全球最完备的产业链配套体系和规模化制造能力(当前国产动力电池成本较欧美低35%以上),欧美设置的政策壁垒对我国产业发展的实质影响将趋于弱化。值得注意的是,中国车企正通过海外建厂(如宁德时代德国工厂、比亚迪匈牙利基地)、技术授权(蔚来换电模式输出)等本土化策略突破封锁。未来产业竞争将更聚焦于固态电池、800V高压平台等下一代技术的突破速度,这恰是中国企业近年来研发投入强度保持8%年均增速的核心战场。

image.png

image.png

image.png

image.png

image.png

image.png

image.png

image.png

image.png

image.png


欢迎扫码免费获取完整文档


欢迎扫码免费获取文档_400.png