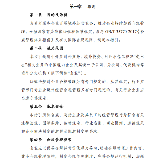
EN
2024企业出海合规指南
企业在国际经贸活动中须建立全链条合规体系,重点把握三大核心: **贸易准入方面**,精准掌握目标国进出口管制政策,对两用物项实施分类管控,动态追踪INCOTERMS等国际规则更新,确保合同条款合规。 **技术合规层面**,对标ISO等国际标准,获取CE/FDA等强制认证,建立质量追溯系统,重点防范REACH、RoHS等技术性贸易壁垒。 **知识产权领域**,出口前完成专利地图与FTO分析,核心技术在主要市场注册专利,ODM/OEM业务须通过协议明确权属边界。 针对贸易救济风险,建立国别政策预警机制,重点监测反倾销(AD)、反补贴(CVD)案件动态,研究价格承诺、行业抗辩等等应对策略。定期开展合规审计,结合律所风险评估制定应急预案,构建包含市场替代方案的多维风险防控体系,保障国际贸易业务的稳健发展。

image.png

image.png

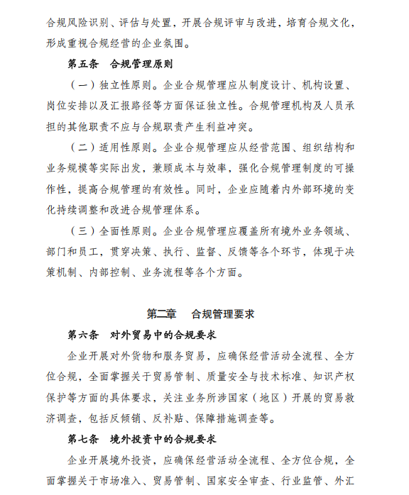
image.png


欢迎扫码获取完整报告


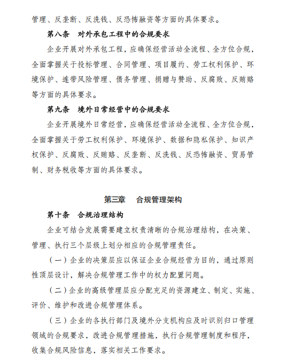
欢迎扫码免费获取文档_400.png